Six rounds of financing in 100 days, 6.4 billion! The accumulated loans of famous enterprises in Henan have nearly tripled their net assets (details)

Dahebao Dahe Finance Cube Trainee reporter Chen Yuxi Ren Bing

In the past 100 days in 2018, Zhongyuan Expressway’s six rounds of financing of 6.4 billion yuan is very eye-catching, and its accumulated loan has reached 38.6 billion, nearly three times its net assets! Behind the high-frequency opening of the "borrowing" model, on the one hand, the financing skills can be seen, and the thirst for funds under the diversified and rapid development can also be seen.

Financing again! In 2018, six rounds of financing have reached 6.4 billion.

On the morning of April 12th, Zhongyuan Expressway announced its second corporate bond coupon rate in 2018. According to the announcement, the issuance scale of corporate bonds is 1.3 billion yuan, with a term of five years, accounting for 5.21% in coupon rate. Zhongyuan Expressway said that the funds raised this time are mainly used to repay the company’s debts.

Just 10 days ago, the first phase of corporate bonds of Zhongyuan Expressway in 2018 was just listed on the Shanghai Stock Exchange, with a bond issuance scale of 1.5 billion yuan, which is also a term of 5 years. In addition to corporate bonds, Zhongyuan Expressway also issued two issues of ultra-short financing, raising 2 billion yuan. In addition, Zhongyuan Expressway also borrowed 1.6 billion yuan from Henan Communications Investment Group Co., Ltd., the controlling shareholder of the company. In just over three months, Zhongyuan Expressway has carried out six rounds of financing, with a total financing amount of 6.4 billion yuan.

640

According to statistics, as of April 12, 2018, the accumulated loan balance of Zhongyuan Expressway has reached 38.6 billion yuan, and according to its latest quarterly report, its net assets are only 13 billion, accounting for only one third of its loan balance. At present, among the expressway listed companies, Zhongyuan Expressway ranks first with an asset-liability ratio of 74.97%.

640

Corporate bonds+ultra-short financing, Zhongyuan high-speed financing logic can be seen.

By combing the financing process of Zhongyuan Expressway in the past two years, it is found that this corporate bond and ultra-short financing are the continuation of its previous financing behavior.

In December 2016, Zhongyuan Expressway was approved by the China Securities Regulatory Commission and allowed to publicly issue corporate bonds with a total face value of no more than 4.8 billion yuan to qualified investors. After receiving the approval of the 4.8 billion quota, Zhongyuan Expressway issued the corporate bonds with a total scale of 2 billion yuan, 5 years and 4.95% of coupon rate in August 2017, and listed on the Shanghai Stock Exchange on August 14. The 1.3 billion yuan of corporate bonds to be issued this time and the 1.5 billion yuan of corporate bonds in the previous period are also in the 4.8 billion quota.

In addition to issuing corporate bonds for long-term financing, issuing short-term financing bonds and ultra-short-term financing bonds for short-term financing is also handy for Zhongyuan Expressway.

In February, 2015, China Banking Market Dealers Association accepted the registration of Zhongyuan Expressway short-term financing bonds with a validity period of 2.7 billion yuan for two years. After obtaining the registration, Zhongyuan Expressway issued 500 million yuan in March and December 2015 respectively, and then issued 500 million yuan and 1 billion yuan in March and September 2016 respectively. After the first two issuances expired, Zhongyuan Expressway recycled the quota before the end of the validity period, and issued another 1.2 billion yuan in January 2017 with the maturity date of January 24, 2018. That is to say, more than two months ago, Zhongyuan Expressway just paid a short-term debt of 1.2 billion.

In addition, in May 2016, Zhongyuan Expressway also applied for approval of 3 billion ultra-short-term financing bonds, and quickly issued 1.5 billion in May and August 2016 respectively, and all the quotas were used up. These two sums of money were paid after 270 days, and Zhongyuan Expressway carried out circular issuance, namely, 1 billion yuan 90-day ultra-short financing issued in May 2017, 1 billion yuan 270-day ultra-short financing issued in July, and two 1 billion yuan 90-day ultra-short financing issued in January 2018.

Combing the above bond issuance process, we can see that Zhongyuan Expressway has made full use of the two short-term financing registration quotas, without wasting them, and borrowed the old ones for the new ones and seamlessly connected them. However, in May 2018, the registration period of 3 billion ultra-short-term financing is coming, but Zhongyuan Expressway still needs to pay a total of 3 billion ultra-short-term financing bonds in April and June, so it can’t wait to apply for registration of 5 billion ultra-short financing to make up for this funding gap.

Highway+real estate+finance, diversified layout behind high-frequency financing

Although borrowing heavily, it does not affect its outstanding performance. In fact, the large amount of capital demand of Zhongyuan Expressway stems from the acceleration of the company’s engineering construction and the continuous extension of diversified business chains.

Since the 2017 annual report has not been disclosed, the relevant data of the 2017 semi-annual report is taken as a reference.

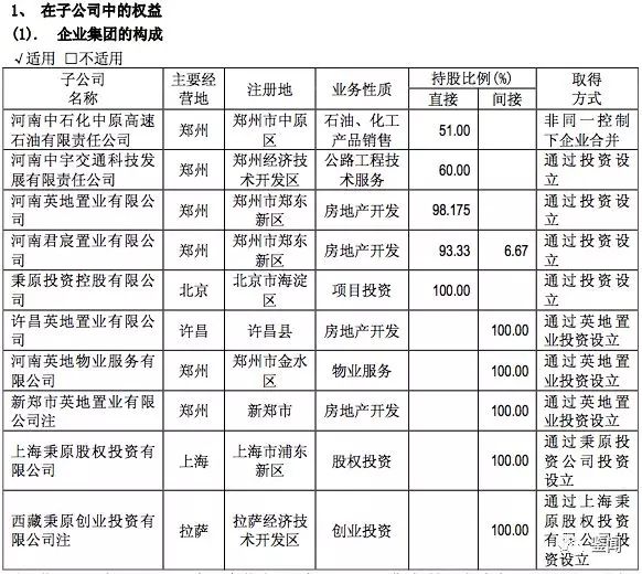
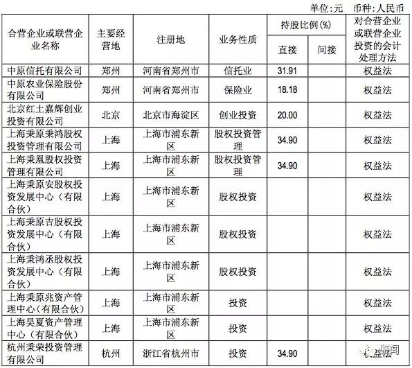
According to the subsidiaries, joint ventures or joint ventures of Zhongyuan Expressway shown in the following figure, it can be seen that apart from the construction and operation management of the traditional main business toll roads, Zhongyuan Expressway has a layout in real estate development, property services, oil products management, engineering project supervision business and financial industry, and various investment fields have led to its strong capital demand.

640

640

640

Then, what is the investment situation of Zhongyuan Expressway in various fields?

The first is the highway project. In the first half of 2017 alone, Zhongyuan Expressway newly invested 535 million yuan in 14 road and bridge projects, including Zheng-Luo Expressway reconstruction and expansion project and Zheng Xin Yellow River Bridge project. By June 30, 2017, the accumulated actual investment of these 14 projects was as high as 39.214 billion yuan. And this is not all the road and bridge assets of Zhongyuan Expressway.

640

640

640

Followed by real estate. In recent years, Zhongyuan Expressway has carried out real estate development projects in Zhengzhou and Xuchang through subsidiaries such as Yingdi Real Estate. As of June 30, 2017, the ending balance of Zhongyuan Expressway’s investment in two real estate subsidiaries, Henan Yingdi Real Estate Co., Ltd. and Henan Junyi Real Estate Co., Ltd., was 393 million yuan and 99.33 billion yuan respectively.

Finally, the financial sector. Zhongyuan Expressway has continuously increased its financial business for many years, while investing heavily in financial institutions such as Zhongyuan Agricultural Insurance and Zhongyuan Trust, while vigorously developing its "Bingyuan Department" finance. With two legs, Zhongyuan Expressway has become an invisible "financial control giant" in Henan. The semi-annual report of 2017 shows that the investment balance of Zhongyuan Expressway in Zhongyuan Trust and Zhongyuan Agricultural Insurance is 2.498 billion yuan and 187 million yuan respectively, while the investment balance of its subsidiary Bingyuan Holdings Co., Ltd. is as high as 700 million yuan.

640

In the latest performance forecast of Zhongyuan Expressway, the net profit of Zhongyuan Expressway is expected to increase by 260 million to 560 million in 2017, with an increase of 35% to 75%. In this regard, Zhongyuan Expressway said that it is precisely because of efficient multi-channel financing that all the funds needed by the company can be successfully put in place and its performance can achieve rapid growth.